Skip to main content
Main navigation
ATENCIÓN PARTICULAR
DONA POR UN HOSPITAL
AGENDA TU CITA EPS
QUIENES SOMOS
GOBIERNO CORPORATIVO
POLÍTICAS
TRANSPARENCIA HUN
CONVOCATORIAS
PRENSA
PORTAL PACIENTES
ATENCIÓN AL USUARIO
ATENCIÓN PARTICULAR
INFORMACIÓN
ASOCIACIÓN DE USUARIOS
DERECHOS Y DEBERES
HIGIENE DE MANOS
PQRS PACIENTES
PREPARACIONES
YO TE CUIDO SEGURO
RESULTADOS EXÁMENES
ENFERMEDADES Y CONDICIONES
PROGRAMA DE DONACIÓN
NUESTROS SERVICIOS
APOYO TERAPÉUTICO Y REHABILITACIÓN
TELESALUD
PROGRAMAS ESPECIALES
CLÍNICAS DE EXCELENCIA
CONSULTA EXTERNA
HOSPITALIZACIÓN
IMÁGENES DIAGNOSTICAS
LABORATORIO CLÍNICO
SERVICIOS QUIRÚRGICOS
UCI
CONSULTA PRIORITARIA
PATOLOGÍA
PORTAFOLIO
EDUCACIÓN
CONVENIOS DOCENCIA / SERVICIO
SOY ESTUDIANTE HUN
FORMACIÓN CONTINUA
INVESTIGACIÓN
ECBE
CÓMO INVESTIGAR
COMITÉ DE ÉTICA DE LA INVESTIGACIÓN
GRUPOS DE INVESTIGACIÓN
INVESTIGADORES
PUBLICACIONES
BOLETINES HUN INNOVA
LÍNEAS DE INVESTIGACIÓN
REDCAP
PARTICIPE
CONTÁCTENOS
×
Error message
Notice
: Trying to get property 'value' of non-object in
matelick_preprocess_page()
(line
55
of
themes/custom/matelick/matelick.theme
).
Notice
: Trying to get property 'value' of non-object in
matelick_preprocess_page()
(line
56
of
themes/custom/matelick/matelick.theme
).
Notice
: Trying to get property 'value' of non-object in
matelick_preprocess_page()
(line
57
of
themes/custom/matelick/matelick.theme
).
ECBE
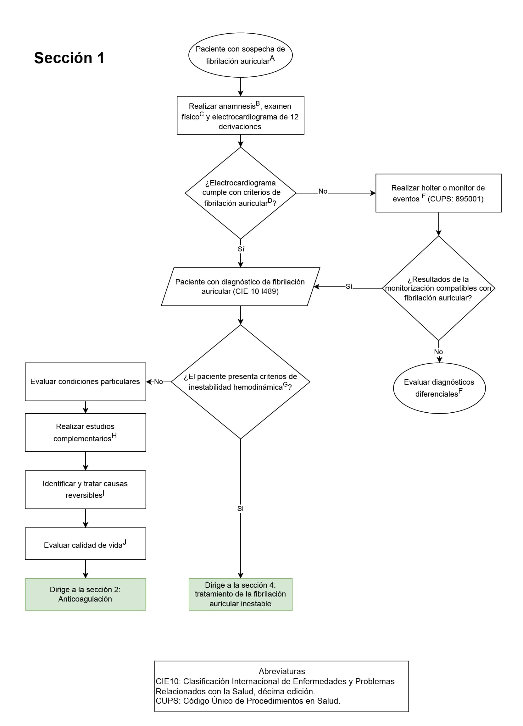
ECBE Fibrilacion Auricular
seccion ECBE
Sección uno
Body