Skip to main content
logo logo logo logo
Main navigation
  • ATENCIÓN PARTICULAR
  • DONA POR UN HOSPITAL
  • AGENDA TU CITA EPS
  • QUIENES SOMOS
    • GOBIERNO CORPORATIVO
    • POLÍTICAS
    • TRANSPARENCIA HUN
    • CONVOCATORIAS
    • PRENSA
  • PORTAL PACIENTES
    • ATENCIÓN AL USUARIO
    • ATENCIÓN PARTICULAR
    • INFORMACIÓN
    • ASOCIACIÓN DE USUARIOS
    • DERECHOS Y DEBERES
    • HIGIENE DE MANOS
    • PQRS PACIENTES
    • PREPARACIONES
    • YO TE CUIDO SEGURO
    • RESULTADOS EXÁMENES
    • ENFERMEDADES Y CONDICIONES
    • PROGRAMA DE DONACIÓN
  • NUESTROS SERVICIOS
    • APOYO TERAPÉUTICO Y REHABILITACIÓN
    • TELESALUD
    • PROGRAMAS ESPECIALES
    • CLÍNICAS DE EXCELENCIA
    • CONSULTA EXTERNA
    • HOSPITALIZACIÓN
    • IMÁGENES DIAGNOSTICAS
    • LABORATORIO CLÍNICO
    • SERVICIOS QUIRÚRGICOS
    • UCI
    • CONSULTA PRIORITARIA
    • PATOLOGÍA
    • PORTAFOLIO
  • EDUCACIÓN
    • CONVENIOS DOCENCIA / SERVICIO
    • SOY ESTUDIANTE HUN
    • FORMACIÓN CONTINUA
  • INVESTIGACIÓN
    • ECBE
    • CÓMO INVESTIGAR
    • COMITÉ DE ÉTICA DE LA INVESTIGACIÓN
    • GRUPOS DE INVESTIGACIÓN
    • INVESTIGADORES
    • PUBLICACIONES
    • BOLETINES HUN INNOVA
    • LÍNEAS DE INVESTIGACIÓN
    • REDCAP
    • PARTICIPE
    • CONTÁCTENOS

Error message

  • Notice: Trying to get property 'value' of non-object in matelick_preprocess_page() (line 55 of themes/custom/matelick/matelick.theme).
  • Notice: Trying to get property 'value' of non-object in matelick_preprocess_page() (line 56 of themes/custom/matelick/matelick.theme).
  • Notice: Trying to get property 'value' of non-object in matelick_preprocess_page() (line 57 of themes/custom/matelick/matelick.theme).
Submitted by comunicaciones on Thu, 07/03/2025 - 15:49
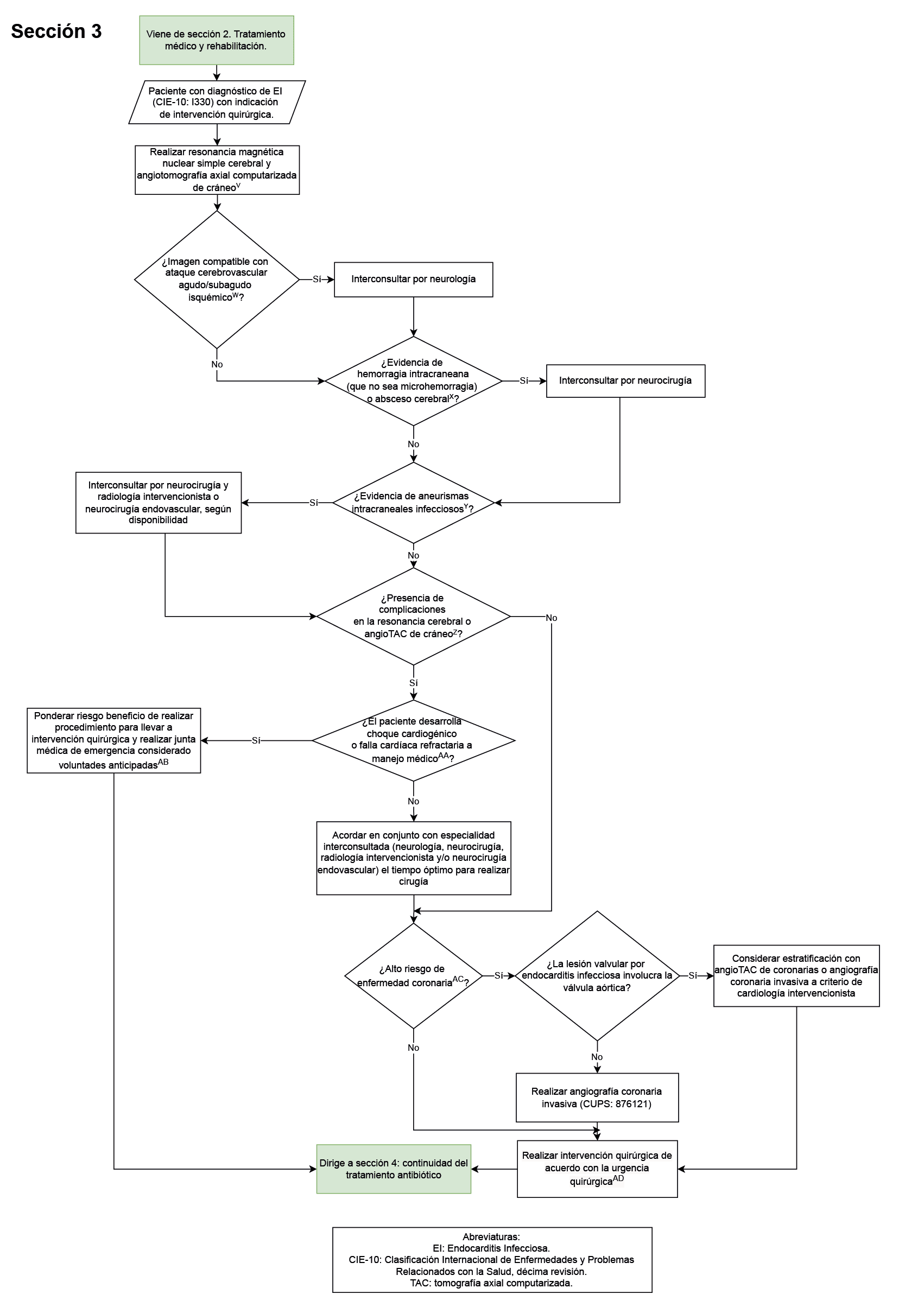
ECBE
ECBE paciente adulto con endocarditis infecciosa
seccion ECBE
Sección tres
Body

sección 3 tratamiento endocarditis

logo logo2x

Ofrecemos servicios en salud integrados, integrales, complejos y de alta calidad, fundamentándonos en los más altos valores éticos, en la excelencia académica y en una óptima experiencia durante su estadía en nuestras instalaciones.  

 

Logo Vigilado Supersalud
 

Enlaces útiles
  • Investigación
  • Soy paciente HUN
  • Quiénes somos
  • Programa Esclerosis Múltiple
  • Trabaje con nosotros
  • Contáctenos
  • Hosvital WEB
  • Normograma
  • Privacidad de datos
  • Ministerio de Salud
  • Línea ética
  • Mapa del sitio
  • Salud Pública
  • Secretaría de Salud
  • Superintendencia Nacional de Salud
Redes Sociales
  • Facebook
  • Instagram
  • LinkedIn
  • Twitter
  • YouTube
Contáctenos
  • Teléfono 60+1 3904888
  • Mail atencionalusuario@hun.edu.co
  • Horario de visitas:
    https://www.hun.edu.co/HORARIOS
  • Notificaciones judiciales corporacionsaludun@hun.edu.co

  • Calle 44 # 59 -75  - Única sede
    Bogotá - Colombia
© Matelick - Corporación Salud UN Back to top